Food Ontology
A simple vocabulary for describing recipes, ingredients, menus and diets.
Introduction
The Food Ontology is a simple lightweight ontology for publishing data about recipes, including the foods they are made from and the foods they create as well as the diets, menus, seasons, courses and occasions they may be suitable for. Whilst it originates in a specific BBC use case, the Food Ontology should be applicable to a wide range of recipe data publishing across the web.
The Food Ontology sits alongside existing work such as Google's Rich Snippets for Recipes. While Google, and schema.org, provide a way to represent literal strings in a structured way the Food Ontology provides a richly linked model that more completely describes the recipe and its context. Food Ontology, Google Rich Snippets and Schema.org microdata for recipes are all able to co-exist peacefully within the same site.
Example
<http://www.bbc.co.uk/food/menus/pork_belly_comfort_food_menu#menu> a fo:Menu ;
dcterms:description "We've put together a menu of easy, comforting recipes
for a chilly winter's day."@en ;
dcterms:title "Pork belly comfort food menu"@en ;
fo:dessert
<http://www.bbc.co.uk/food/recipes/banoffeepiewithpecan_86926#recipe>
fo:ingredients <http://www.bbc.co.uk/food/menus/pork_belly_comfort_food_menu#ingredients>
;
fo:main_course <http://www.bbc.co.uk/food/recipes/roastbellyofporkwith_73882#recipe> ;
fo:serves "6"@en
;
fo:side_dish <http://www.bbc.co.uk/food/recipes/champ_67444#recipe>, <http://www.bbc.co.uk/food/recipes/devilishredcabbage_8076#recipe> .
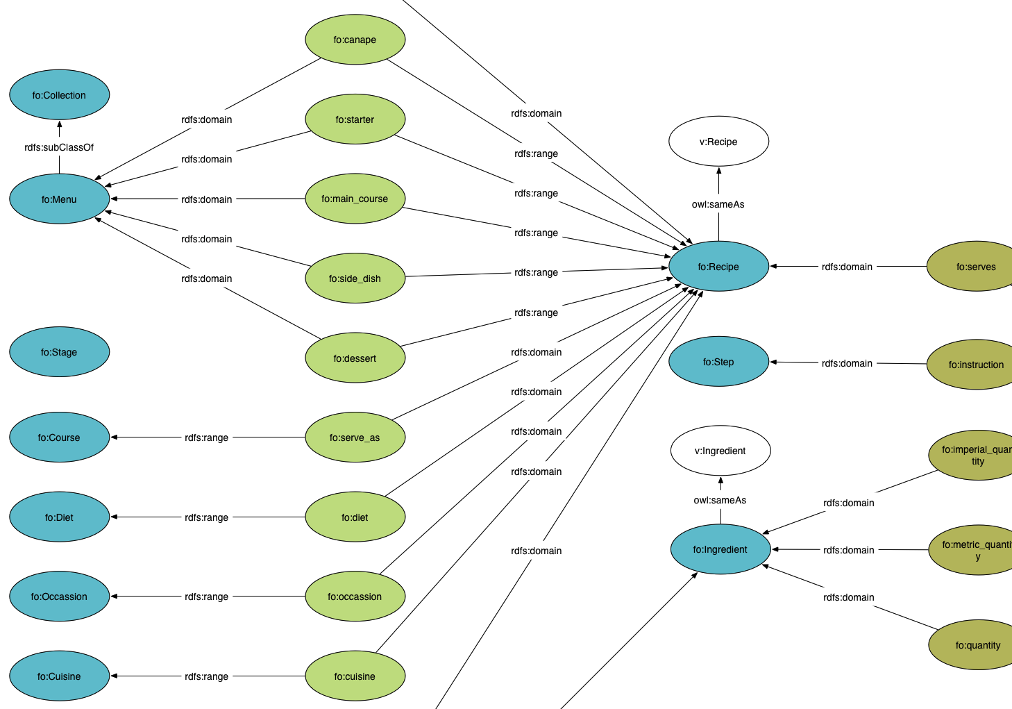
Ontology Diagram

Ontology Terms
Automatically generated documentation for the ontology terms.